从“三都”到“五中心”,从“四大品牌”到“五大新城”,在过去近30年,上海提出多个发展战略,不断迭代城市发展目标,一方面推动上海走向了世界舞台,另一方面也暴露了上海的痛点,没有构建核心支点,缺少超级引爆点,难以支撑走得更快、走得更好,这成为上海迈向卓越全球城市最大的障碍。随着湾区经济成为左右全球竞争格局的主导力量,粤港澳大湾区上升为国家战略,上海湾区亦获得上海市委市政府高度关注并发布《关于加快推进南北转型发展的实施意见》全力打造上海湾区城市品牌,上海湾区已成为上海建设具有全球影响力的科技创新中心的重要承载地。上海湾区能否成为支撑上海迈向卓越全球城市的核心发展引擎和超级品牌IP呢?
把上海湾区升格为上海打造全球卓越城市的品牌超级IP
文/锦坤品牌营销专家团
《上海市城市总体规划(2017-2035年)》明确到2035年,上海基本建成卓越的全球城市,令人向往的创新之城、人文之城、生态之城,具有世界影响力的社会主义现代化国际大都市。
从目前来看,上海在迈向卓越全球城市过程中遭遇不少的挑战,相较于欧美发达城市,在基础设施建设整体水平仍较落后,单位土地经济产出偏弱;在生活成本与环境改善上相比亚洲其他全球城市并不突出;全球贸易摩擦制约上海发展空间等。
面对这些挑战,新崛起的上海湾区凭借政府管理机制创新、前瞻性区域产业规划、雄厚的科技实力支撑、国内外头部企业入驻、新消费业态打造,为上海的全球城市建设注入新的血液,指导上海的城市品牌顶层设计。
我们将着重通过四大层面分析“上海湾区”赋能上海的全球城市建设,成为上海、国家、世界的超级IP。
一是,上海在打造全球城市过程中面临的突出问题,走向卓越的全球城市应重点解决的问题,明确指出“三都”、“五大中心”、“四大品牌”、“四大功能”、“五大新城”无法引领上海打造卓越全球城市的原因所在。
二是,回归到全球城市的建设,分析全球城市的发展,聚焦传统的四大全球城市标杆,理清全球城市发展的逻辑;随着新兴的全球城市崛起,挖掘全球城市新的发展趋势,上海作为新兴全球城市标杆的表现,具备哪些条件支撑迈向卓越的全球城市。
三是,分析湾区经济在全球经济发展比重,以湾区建设撬动全球城市的高质量发展进一步通过全球四大湾区审视全球城市的发展方向,基于此,“上海湾区”有条件、有能力成为新一轮上海全球城市建设的新力量,既牵引上海的发展,又带动上海都市圈和上海城市群的融合,还是长三角一体化的落地化表现和打造卓越全球城市的重要载体和核心IP。
四是,围绕上海湾区以“两基”、“三号”、“五超”打造上海的城市品牌顶层设计,以上海湾区将上海的国际化视野带入新高度,推动上海在全球城市建设迈上新的台阶。
城市品牌的打造,最关键的便是明确“一牌”(品牌),立足“两基”(产业基础与文化基因),形成“三号”(符号、口号、冲锋号),落实“四品”(产业品牌、城市品牌、园区品牌、企业品牌),再进一步往下,就是“五超”的落地化实现(即超级项目、超级空间、超级平台、超级服务和超级IP)。
一直以来,湾区经济都是左右全球竞争格局的主导力量,湾区成就纽约、东京、旧金山、粤港澳的超级城市品牌,从下往上的横空出世的上海湾区凭借得天独厚的区位优势、高质量的产业集聚、国际化的消费环境、多元化的金融生态,将为上海的高质量发展打开新的格局,为上海建设全球城市注入新血液,承载起上海迈向卓越全球城市的第一使命。
上海打造全球城市的两大障碍
1.长期以来,上海缺少统核发展的聚合力
上海自170多年前开埠以来,借助早期的“全球化”,迅速驶入了城市发展的快车道,数十年之后成为“远东第一大都市”。改革开放以来,我国的城镇化进程、城市发展成就举世瞩目,一批超大城市、特大城市应运而生,上海瞄准打造全球城市的宏伟目标。
上海通过打造全球城市,谋求世界话语权,提升全球竞争力,配置全球资源,引领国内未来大城市发展方向,服务于重大国家战略,让上海充分体现全球城市发展的新趋势和城市文明的新坐标。然而回顾20多年来,上海一直没有一个能够聚合并形成裂变的核心发展规划,在一定程度上制约了上海迈向全球城市的步伐。
上海自“九五”计划以来先后提出将上海打造为“时尚、设计、品牌”三都、形成 建成“经济、金融、贸易、航运、科创”五中心;打造“上海服务”“上海制造”“上海购物”“上海文化”四大品牌;发挥“强化全球资源配置功能、科技创新策源功能、高端产业引领功能、开放枢纽门户功能的“四大功能”,建设“嘉定、松江、青浦、南汇、奉贤”五大新城,打造“国际消费中心城市和会展之都”等战略设想。

通过梳理上海五年规划中关于上海打造全球城市的表述,一方面,我们看到上海在迈向全球城市过程中稳扎稳打,取得了一个又一个阶段性胜利;另一方面,我们看到上海在打造全球城市中缺少鲜明的超级支点,没有核心标签,并没有让上海真正充分地彰显全球城市的魅力。
随着上海进入“十四五”发展期,全球城市打造的步伐进一步加快,上海需要一个核爆点。

2.当务之急,上海缺少发展的超级聚合体
面对以国内大循环为主体、国内国际双循环相互促进的新发展格局,上海市探索推动一系列重大项目的建设,打造超级城市品牌,包括虹桥商务区、临港自贸区、五大新城等,为未来上海打造全球城市提供新的想象空间。然而,由于这些项目在面对全球不确定经济贸易环境,受到自然因素、地理环境限制发展空间,基础设施建设的不完善等,在短期内也难以助力上海全球城市的建设。

(1)虹桥国际开放枢纽
虹桥国际开放枢纽上升为国家核心战略,虹桥商务区成为核心承载区,承载服务长三角,实现长三角一体化。20多年来,长三角一体化面临着协同效应的最大挑战。受制于政府治理的手段有限性,各地经济结构的差异性、复杂性,短时间内很难形成起协同效应,很有可能用强硬的手段打通,造成各地同质化的竞争,失去自身的比较优势。
在后疫情时代,美国小院高墙和冷战格局的排中思路,中美关系日益复杂、并波及到国际环境发生巨大变化的环境下,打造的虹桥国际枢纽,陷入被人质疑的贸易顺差问题上,失去重构全球化的新价值链高端功能,在打造国际化中央商务区,国际贸易中心新平台,服务长三角连通国际的能力很难达到理想成果。
从虹桥国际开放枢纽的基本硬件来看,目前的挑战表现在整体的交通设施供给不足,日常就业生活交通、会展集散交通等本地交通过度依赖虹桥枢纽商务区枢纽,导致枢纽商务区枢纽的城市集散交通量超过设计规模。城市功能与区域功能在发展空间诉求上的冲突成为现实。缺少集聚空间的支撑,虹桥周边的区域功能发展受到限制,对真正发挥辐射服务长三角的作用十分不利。
(2)临港自贸区
目前临港自贸区在装备制造业集聚上中下游全产业链的企业,但产业集聚度不高,劳动生产率偏低,未能发挥规模效应,短期内很难打破企业之间的藩篱,高校与企业、研发与生产脱离,缺乏常态化沟通协调机制,实现从科研成果到实际产出无缝衔接还有很长的路要走。
临港自贸区被定为更具国际市场影响力和竞争力的特殊经济功能区,主动服务和融入国家重大战略,更好服务对外开放总体战略布局。由于全球经贸摩擦形势严峻,大国竞争冲突呈现扩大趋势,导致全球贸易规模大幅萎缩,重点依托外向型经济的临港新区,遭遇到国际型业务的萎缩,国际人才流动性放缓等压力,制约临港新片区发挥空间。从整个长三角来看,在全球竞争中缺少更多类似华为这样的龙头企业,或者是支柱性行业的领头羊。
临港地区距离核心市区75公里,几乎就是上海的郊区之城中距离最远的,地处偏僻,与中心城区的交通网连接度和通达度低,中心城区的配套设施体系和驱动力难以辐射到产业区,在就医、上学、工作等层面上并不方便,对人才的吸引还是有限的,尤其是大量高等院校毕业生仍不愿意选择“荒凉”的临港片区这让临港新区扮演的角色大打折扣,要承担上海全球城市打造的责任还不匹配。
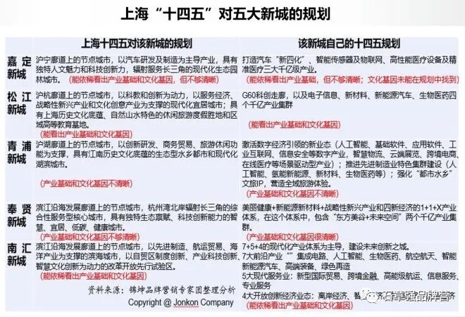
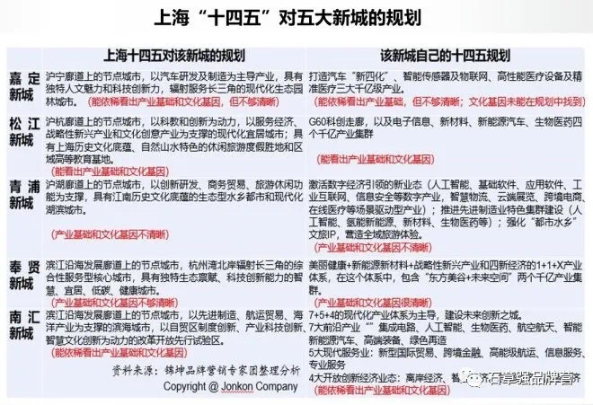
(3)五大新城
“五大新城”概念有新瓶装旧酒的嫌疑,20世纪90年代,上海首次提出“新城”概念,当时确立11个新城市,随后在十一五、十二五、十三五先后压缩为9个、7个、5个,到今天又形成“嘉定、松江、青浦、南汇、奉贤”五大新城。五大新城替换了之前“郊区新城”,会不会是换汤不换药,仍难以摆脱简单的区域延伸,试图破解整座城市发展的不平衡、不充分问题,仍没有得到有利的支持,并不具备充分的条件。
基于“两基、三号、四品、五超”分析五大新城的优劣。从五个新城的产业基础和文化基因的“两基”来看,奉贤新城定位于“美丽健康”,不仅是奉贤现有的特色产业,也是未来规划中重点凸显的特色产业,奉贤新城对于自身的产业基础、文化基因把握的非常到位,非常利于奉贤新城在未来的城市品牌打造。嘉定新城虽然定位于汽车和网联,但产业地位还不够突出;松江、青浦、南汇三个新城在产业规划方面都显得有些杂乱,没有能够一枝独秀、脱颖而出的优势产业,这并不利于它们城市品牌的塑造和推广。

从五大新城的品牌符号、品牌口号、品牌冲锋号“三号”来看,嘉定、松江、奉贤出台了较为明确品牌符号,青浦和南汇也打出了自己的品牌符号,但不够清晰;五大新城都没有符合自身特色的、明确而响亮的品牌口号;奉贤新城、松江新城的冲锋号相对明确,嘉定新城、南汇新城的冲锋号初步形成,青浦新城暂无具有发展优势的冲锋号。

从五大新城的产业品牌、城市品牌、园区品牌、企业品牌的“四品”来看,奉贤新城将“美丽健康”作为新城的名片,嘉定新城以“国际汽车智慧城”作为城市名片,从城市、产业、园区、企业等四方方面品牌来看,基本都围绕自己的城市定位,相对来说“四品合一”工作比较到位;其他三个新城,或多或少的存在着四个品牌各自为政,不统一、不鲜明的问题,不利于新城整体品牌的打造。

从五大新城的超级项目、超级空间、超级平台、超级IP、超级服务的“五超”来看,五大新城都没能地做到“五超”所涵盖的所有内容,每个新城都只是零星地触及到“五超”的部分内容,不够完整,也不够鲜明。因此,五大新城在具体的产业底层营运方面,都还有许多内容需要完善、还有许多的工作需要去开展。

五大新城定位为“独立的综合性节点城市”,从新城自身功能体系看,新城逐步从附属城区向独立城市转变;从新城在全市的地位看,逐步从配角向主角转变;从新城在长三角的作用看,逐步从超大型城市郊区向综合性节点城市转变。可以看出,五大新城更多扮演区域性的角色,各自的城市功能仍处于初步培育中,还有可能面临新城各自间的同质化建设风险,参与上海全球城市打造并不属于五大新城的主要工作,条件还不成熟。
……
通过对上海二十多年发展规划的分析研究,清晰看出上海通过不同层面、不同路径、不同载体探索走向全球城市,有成绩有遗憾。
面对到来的“十四五”,上海要全面提升全球城市的建设,打破过往的思维,急需要找到一个超级杠杆,一个核心支点,统筹聚合上海顶级资源打穿、打透、打赢,书写上海国际化新故事,全球城市的新风貌,谁又有资格、有能力承担起这一重任呢?
全球城市建设迎来新时代
1.全球城市建设的再认识
1991年,美国哥伦比亚大学教授萨斯基娅·萨森首次提出并定义“全球城市”概念,纽约、伦敦被公认为全球城市的标杆。“全球城市”已经成为全球经济系统中的重要部分,全球经济体系的节点和全球资本的汇集地,衡量城市竞争力的重要标准。随着全球化的高度成熟,全球城市必然要在组织和控制全球经济的过程中扮演至关重要的角色。
今天,全球城市的影响力和吸引力不仅局限在经济层面,涵盖政治、军事、金融、文化、科技层面,成为彰显国家综合实力的载体。

全球城市是一个国家崛起的体现,世界级的大国标配。正如伦敦之于英国,引领全球金融商业活动;纽约成长为全球城市,是美国成为世界大国的标志;东京成为全球城市,也被视为日本崛起的象征,全球城市成为一个国家向世界展示自身最耀眼的名片。
全球城市是一个超级枢纽的体现,展现超大城市的网络魅力。超级枢纽在世界城市网络上应是最密集、最复杂、最核心的“超级节点”,包括交通节点、产业节点、资金节点,信息节点等,这些节点形成叠加、融合,为全球城市创造无限的发展空间。
全球城市是一个开放创新迸发的体现,创新精神和创新意识作为一个城市的价值观,大众对创新的高认同度,在工作中践行,对创新带来失败的宽容。全球城市通过开放、创新,提升运营的活力,集聚全球最优秀的人力资本,形成自我迭代进化。
全球城市是一个引领未来发展的体现,在视野格局、前沿技术、人力资源、发达资本等具有无与伦比的优势,支撑全球城市拥有提前一步看到未来、引领未来、抵达未来的能力,代表人们对美好幸福生活的憧憬,勾勒出城市数字化、智能化、智慧化的璀璨未来。
2.全球城市的四大标杆
在全球城市中,纽约、伦敦、巴黎、东京通常被视为“标杆”,它们在全球城市上经历了上百年的时间,即形成了对外的辐射能力,体现为中心城市的属性,又形成向内的聚合能力,体现为门户城市的属性,成为人人向往、引领世界可持续发展的标杆之城。
纽约排名全球城市第一,GDP位居全球城市第一,高达1万亿美元,超过全球大部分国家的GDP总量,世界政治、经济中心,是联合国总部所在地。纽约的金融区被称为世界金融中心;世界五百强企业中,有56家企业的总部位于纽约。纽约时代广场被称作“世界的十字路口”,世界娱乐产业的中心之一,在硬实力上当之无愧的全球城市第一。
伦敦排名全球第二,现代文明发源地,存在着许多过渡到现代文明的事物,欧洲的金融中心,也是全球三大金融中心之一。金融服务业驱动下的伦敦经济在疫情之下依然走势强劲。伦敦凭借全球交通枢纽的地位,有大量的企业总部、宽松的监管环境以及完善的司法政治体系,为全球城市树立了典范。
巴黎是欧洲大陆的最大城市,法国第一大城市,全国最大的工商业中心,为法国贡献了30%的GDP增长。巴黎被誉为“西方生活的窗口",世界公认的文化之都,著名的世界艺术之都,印象派美术发源地,芭蕾舞的诞生地,欧洲启蒙思想运动中心。巴黎集发达的现代产业、欧洲重要的交通枢纽、深厚的人文历史为一体,成就全球城市的地位。
东京是日本的经济、商业、金融中心,全国主要的公司都聚集于此,拥有最多财富500强公司总部的城市,拥有全球最复杂、最密集且运输流量最高的铁道运输系统,拥有世界最大的都市圈,拥有世界最大的城市建成区,亚洲流行文化最大的传播中心,承载起日本文化、经济、教育、商业、时尚与交通等枢纽,现代与传统完美结合,奠定全球城市的地位。
3. 新兴全球城市的崛起
以上海、迪拜、班加罗尔等为代表的新兴全球城市崛起,得益于强化对全球资本、高级人才和国际组织等高端要素的吸引力,在城市功能、制度体系、文化创意、科技创新等方面做出重大改变以获得全球竞争力。
具体表现在,吸引全球高端流动要素和升级产业结构、高端生产服务业得到重点扶持。在全球城市的创建中,高端生产者服务企业发挥着核心作用,正是它们在全球范围内跨城市办公网络的经营活动,构成了“世界城市网络”。
新兴全球城市完善配套制度,提升营商环境。妨碍全球要素流动的各类法律、制度和政策障碍被有效废止,更多领域向外国资本开放,同时管制模式向负面清单转换,自由市场功能获得充分发挥。新兴全球城市强化先进基础设施,推动城市功能升级。先进基础设施是吸引高端要素集聚,增强资本配置功能的基础保障。
新兴全球城市在建设高端写字楼、国际航运枢纽、高速互联网设施以及多元化消费中心等方面发展迅速。新兴全球城市推动多元文化融合,强化城市品牌效应。亚洲的新兴城市具备深厚的本土文化底蕴,但文化包容度和开放度明显不足。为强化全球城市的品牌效应,新兴全球城市打破文化交流壁垒,积极引入国外优秀的民族文化和商业文化。
新兴全球城市表现出的发展潜力仍主要得益于其后发优势和学习效应,即通过对欧美国家老牌全球城市发展策略的学习和模仿,以较低了社会的成本在短期内获得显著发展。新兴全球城市普遍以模仿为主线树立全球城市发展愿景,在对标纽约、伦敦等发展模式后也取得了部分成功,但也出现了一些社会、空间、政治和城市体系的碎片化问题。
4.上海成为全球城市建设的标杆
2021年,上海全球城市研究院发布的全球城市综合发展指数(GCDI)排名,显示上海位列第4,前3名是伦敦、纽约、新加坡。日本森纪念财团都市战略研究所发布“2021全球城市综合实力排名” ,上海的综合实力排名第十,在“交通”领域升至第一。中国社会科学院财经战略研究院与联合国人居署联合推出的《全球城市竞争力年度报告》,上海在经济领域竞争力排名第12、当地要素排名第5、营商环境排名第7。

上海凭借中国强大的经济实力和体制优势,历经40年改革开放,已具备高能级的总部聚焦、战略性全球平台和大规模流量等基本条件,从而展露出未来发展成为卓越全球城市的整体趋势。相比纽约、伦敦、东京等老牌全球城市,上海尚待进一步的结构性改革以及全球资本配置功能重组等,但在全球金融危机和单边贸易主义日益盛行的环境下,上海在经济、商贸、金融以及城市发展等多个方面展现出强劲的活力和发展潜力。
上海已经成为名副其实的全球城市,《全球城市发展指数2020》指出在营商环境上,以明显的优势位居首位,主要得益于贸易便利化,营商法制环境改善。外部环境的改善同样以明显的优势位居首位,得益于国家经济发展和区域经济一体化。科创能力位居第二位,主要得益于人才流动、科技原创能力提升。
上海在基础设施升级和宜居环境营造上有待提升,尤其是信息化传输和基础设施安全方面的成长性较弱。此外较差的生态环境和高昂的生活成本是上海建设宜居城市的一大障碍。上海虽然具备较强的经济活力,但相比老牌全球城市,单位土地经济产出仍然偏弱,需要对标国际一流城市用地绩效,全面提升地均经济产出水平。
5.上海迈向卓越的全球城市
随着《上海市城市总体规划(2017—2035年)》发布,明确上海将向卓越的全球城市迈进,彰显功能优势,增创先发优势,打造品牌优势,厚植人才优势,成为令人向往的创新之城、人文之城、生态之城,具有世界影响力的社会主义现代化国际大都市。重要发展指标达到国际领先水平,在我国基本实现社会主义现代化的进程中,始终当好新时代改革开放排头兵、创新发展先行者。

上海具备较的经济金融基础和较高的开放创新水平,产业链供应链相对完备,人才资源丰富,市场潜力巨大,对内带动和辐射长三角区域,长江经济带和全国,对外代表国家参与国际合作与竞争,发挥着两个扇面的作用,起到国内国际要素汇集和配置资源的枢纽作用,最有条件同时也最有必要全面融入和服务全球新发展格局。
上海作为长三角地区的龙头城市在新时期应协同其他城市推进长三角区域一体化向纵深发展,打造具有国际影响力的全球城市区域,进而推动上海卓越全球城市建设。上海要发挥龙头带动作用,构建更多的协同发展平台、网络和通道。与此同时,上海还需主动对标顶级全球城市,积极推进发展创新型经济、服务型经济、开放型经济、总部经济、流量经济等新型经济,把握自身经济特征,不断创造出新的发展优势。
未来,全面塑造城市的核心竞争力的关键在于全面推进数字化转型。上海新技术、新产业、新业态和新模式迅速崛起,发展迅猛,在不断向传统经济赋能的同时,也使得整个上海经济越来越数字化。数字化转型是跨越中等收入陷阱的有效应对措施,是全球城市突破传统、创新价值的系统实践,是上海运营新发展理念迈步新发展的顶层设计,是克服经济进入中低增长的新常态。新发展格局中,上海应以数字经济为发展重点、持续领跑,构建新的城市灵魂,提升城市价值。
上海湾区成为上海建设全球城市的新引擎
1、湾区经济在全球经济版图中举足轻重
目前,湾区品牌已成为世界竞争的超级力量,全球四大湾区经济体量占城市集群75%以上,其中纽约湾区经济体量占城市群90%,旧金山湾区经济体量占城市群76%,东京湾区经济体量占全国比2/3,粤港澳大湾区经济体量占城市群85%。按照75%占比计算,上海湾区城市群(上海+浙江+江苏+安徽)经济体量可达到20万亿。

四大湾区经济体量在全球各国经济体位列超前,东京湾区排名第10名、纽约湾区排名第14名、粤港澳大湾区排名第17名、旧金山湾区排名第21名,与此同时四大湾区内的人均GDP是所在国人均GDP的近2倍。

东京湾区:制造湾区,产业迭代向高端制造业聚集,产城融合优势明显。东京湾区拥有六大优良港口,年吞吐量超过5亿吨;东京湾区有225所大学;集金融、能源、贸易和物流,信息及高科技产业等完整的产业体系,集中了90%以上的全球百强企业。

纽约湾区:金融湾区,产业升级与城市开发并行,缓解核心区域功能压力。纽约湾区自19世纪80年代开始逐步发展,随着工业化、现代化的推进,经历了产业升级和专业化分工。纽约湾区城镇化水平达90%以上,制造业产值占全美30%以上。

旧金山湾区:科技湾区,各区差异化定位明显,重点发展“去中心化”模式。旧金山市以旅游、商业和金融发展见长;东湾以重工业,金属加工和船运为核;北湾葡萄酒业发展良好;南湾是硅谷的所在地;连接旧金山市和南湾的半岛,则地产业发达。湾区内产业具备多样化齐头发展实力。

粤港澳大湾区:“金融+科技+产业”湾区,区域功能统筹规划,成为新的经济增长极。粤港澳大湾区地处我国沿海开放前沿,以泛珠三角区域为广阔发展腹地。湾区各城市定位和分工明确,香港负责全球融资,深圳完成科创研发,佛山东莞则是生产制造,广州负责卖到全球,然后去澳门珠海消费娱乐,可以有效打通整个产业链和价值链。

湾区成为新技术、新产业、新模式、新业态的策源地。湾区经济成为当今世界经济版图中的亮点,世界一流滨海城市的显著标志。随着粤港澳湾区建设走向成熟,通过湾区重新思考中国在全球城市建设上的新着力点、新方向、新路径,依托湾区做资源配置整合拓展全球城市建设的战略视野,以湾区力量为杠杆跑出中国全球城市建设的加速度。
湾区的融合发展经历一个循序渐进、由点到面的过程:核心城市广、深发展路径“异曲同工”,均先强核、后外溢、辐射周边城市;在规划、基建等重要牵引力带动下,逐渐向都市圈演化。湾区经济承载高度发达的产业集群、完善的市场制度、活跃的创新氛围,在发展过程中创新驱动不断增强,汇集了大量的市场信息与人才资源,湾区经济源源不断的创新动力,成为打造全球城市的必要条件。
2、上海湾区承载上海迈向全球城市的新使命
目前的上海湾区核心区位于金山区,金山区政府明确打造“上海湾区”城市品牌,落实“南北转型”战略要求,成为经济发展的新增长极,为上海未来发展构筑新的战略支点。
经过近两年的努力和和实践,发源于上海市金山区山阳镇的上海湾区这个IP已成为金山产业品牌和城市品牌并大有可能成为上海甚至全国和全球的万亿级的超级IP品牌。
2020年12月3日上海市委主要领导LQ带队调研视察上海湾区,对上海湾区高度肯定和充分认可。
在上海市委主要领导LQ的调研关怀下,上海湾区已经成为上海提升国际竞争力的新载体,打造上海国际影响力的又一超级符号,成为上海走向卓越全球城市新支点。
上海湾区如果升格为上海市级战略甚至国家级战略后就会迅速发展成为国家级甚至世界级大湾区!
《长三角科技创新共同体建设发展规划》明确,以上海为中心,沿海岸线向北、向南展开,分别打造北至南通、盐城、连云港的沪通港沿海创新发展翼和南至宁波、绍兴、舟山、台州、温州的沪甬温沿海创新发展翼。上海湾区地处世界一流的滨海城市集群,上海、杭州、宁波、南京、苏州等城市群具备国际知名度和影响力。
上海湾区地处世界一流的港口城市集群,符合沿海口岸分布的众多海港和城镇所构成的港口群和城镇群的特征,上海、舟山都是世界一流的港口城市。上海湾区城市集群是我国经济增长的重要引擎,占全国经济体量近四分之一。随着《虹桥国际开放枢纽建设总体方案》发布,以上海湾区为核心,加速金山区作为南向拓展带重要链接枢纽,推动“双循环”格局建设,正面接轨国家战略。
上海湾区首先形成全区发展战略,然后推向上海市,上升到上海市发展规划战略;走向:“1+2+3+X”空间格局,即1:上海龙头;2:杭州和宁波两大极核;3:舟山、嘉兴、绍兴三大协同空间;X:所有可辐射的沿海和腹地空间。可极大程度上促进国家双循环战略落地,加快双循环发展格局建设,构建上海湾区市场规模和生产体系优势,转化为参与国际合作和竞争的新优势。
上海市委主要领导LQ在调研金山时提出:金山在优化市域空间格局中具有重要地位和作用,要结合“十四五”规划编制,加快转型升级步伐,全面优化核心功能,全力打造经济发展的新增长极,为上海未来发展构筑新的战略支点。
在“上海湾区” 获得市领导认可后,上海湾区相关的网络新闻数量急速攀升,已经达到3240万,是金山石化新闻数量的3倍多,远高于南汇新城的1600万和松江新城的1700万,与奉贤新城的3200万和青浦新城的3400万接近,略低于嘉定新城的4000万一点。


上海湾区战略具备上升成为上海市、国家乃至世界级湾区的可能性和可行性,重点体现在五大效应。
(1)聚合效应—《长三角科技创新共同体建设发展规划》中明确,以上海为中心,沿海岸线向北、向南展开,分别打造北至南通、盐城、连云港的沪通港沿海创新发展翼和南至宁波、绍兴、舟山、台州、温州的沪甬温沿海创新发展翼。
(2)区位效应—上海湾区地处世界一流的滨海城市集群,上海、杭州、宁波、南京、苏州等城市群具备国际知名度和影响力。
(3)统领效应—上海湾区城市集群是我国经济增长的重要引擎,占全国经济体量近四分之一。
(4)配套效应—上海湾区地处世界一流的港口城市集群,符合沿海口岸分布的众多海港和城镇所构成的港口群和城镇群的特征,上海、舟山都是世界一流的港口城市。
(5)融合效应—湾区是新技术、新产业、新模式、新业态的策源地,湾区空间成长离不开产城融合的发展模式,产业与城市功能融合、空间整合,“以产促城,以城兴产,产城融合”的新局面。

上海湾区在生命健康、新材料、高端装备产业形成引领作用,在信息技术、人工智能等方面可以依托上海资源,以技术、人才、资本带动上海湾区城市集群同步发展,逐步以生命科技+新材料作为核心主导产业,以智能作为重点保障产业,构建上海湾区差异化和全球化的产业布局。
上海湾区凭借着广阔的区域空间、前瞻性的政策支持、雄厚的产业力量、强大的消费能力,高密度的人才聚集等,为上海在全球城市建设中输入新鲜血液,在上海走向卓越全球城市中扮演领头羊的角色,让湾区经济成为上海“十四五”建设发展中新增长极。通过上海湾区开创中国在全球城市建设领域新局面,以上海湾区为支点向全球输出上海新经验,发出上海新声音,讲好上海新故事。
3.南北转型明确上海湾区在全球城市建设中的新角色
2022年6月,上海市政府印发了《关于加快推进南北转型发展的实施意见》,并配套发布了《加快推进南北转型发展的支持政策》,提出:到2025年的目标,是南北地区基本成为产城融合发展、新兴产业集聚、生态宜居宜业的现代化转型样本,服务国家战略和全市大局的能力进一步增强,竞争力和影响力显著提升,地区生产总值力争达到4000亿元,新增规上工业总产值占全市增量比重达到20%以上。

南北转型新政是上海市政府第一次以红头文件支持上海湾区建设,11次提到了上海湾区,提出强化辐射引领功能,全面塑造上海湾区城市品牌。上海湾区科创中心以战略性新兴产业的研发、专业服务为主导产业,培育和聚集各类创新创业平台,加快上海湾区中科生态数字港、上海湾区东湖国际创新中心等平台建设,加快现代服务业集聚,成为上海建设具有全球影响力的科技创新中心的重要承载地。
根据新政要求,将上海湾区打造为城市品牌的金山区,按照“智造集聚、文旅赋能、门户枢纽、生态宜居”的总体要求,全面推动转型新发展、全力塑造城市新形象,建成打响“上海制造”品牌的重要承载区、实施乡村振兴战略的先行区、长三角一体化发展的桥头堡,成为虹桥国际开放枢纽南向拓展带重要节点和上海南部经济发展新的增长极。
新政指出未来“南北地区”要成为绿色低碳转型发展的主力军、传统工业地区转型的样板区、实体经济筑基的压舱石、经济社会发展的新引擎。上海湾区确立了“3+3+X”产业体系,重点发展生命健康产业、智能制造产业和新一代信息技术产业3个重点产业集群;基于产业链招商,不断进行强链、补链、增链、扩链,产业集群化发展势头明显,贯彻落实‘南北转型’战略要求的题中之义。
金山区为了适应南北转型新形势,出台一系列政策支持上海湾区在南北转型中的战略角色。金山制定了《金山区全面推动转型新发展全力塑造城市新形象行动方案》, 提出到2025年,按照“智造集聚、文旅赋能、门户枢纽、生态宜居〞的总体要求,打响“上海制造”品牌的重要承载区、实施乡村振兴战略的先行区、长三角更高质量一体化发展的桥头堡基本建成,产城融合发展、新兴产业集聚、生态宜居宜业的现代化转型样本基本形成,活力湾区、美丽湾区、幸福湾区的崭新形象基本显现,城市能级、品质及影响力明显提升,成为虹桥国际开放枢纽南向拓展带重要节点和上海南部经济发展新的增长极。
8月,金山区发布《金山区全面推进城市数字化转型加快数智湾区建设的实施意见》,到2024年,金山区基本形成开放赋能的数字底座、活力迸发的数字经济、幸福普惠的数字生活、精准高效的数字治理、牢固可靠的数字安全,政府、市场、社会多元共治的生动局面,城市能级和核心竞争力显著增强,为打造“感知全域、数融百业、云联万家、智理金山、韧性可控”的数智湾区城市智能体跨出坚实一步,全力塑造城市新形象提供强劲引擎,助力上海建设具有世界影响力的国际数字之都。
目前,金山区政府与复旦大学类脑智能研究院、市数交所、市人工智能学会、万达信息、仪电集团、商汤集团等6家单位进行了经济、生活、治理三个领域的数字化转型战略合作签约。金山成功获批创建上海市工业互联网创新实践基地,这标志着金山跻身成为上海市工业互联网实践版图中的重要一员。
金山市级软件和信息服务产业基地成为建设数字湾区核心载体,在首期1平方公里的土地上,集聚了浙江清华长三院湾区科创产业园、中国科技开发院(上海)创新基地、清华高端院上海湾区研究与转化中心等平台,吸引红星云、汇马医疗、天徵聚合等一批企业总部、高科技企业入驻。基地落户企业超2600家,软件和信息技术服务业收入占比高达70%,成为金山数字化转型的策源高地。

4.上海湾区在上海都市圈建设长三角一体化发挥新价值
二十大报告中提出:以城市群、都市圈为依托构建大中小城市协调发展格局,推进以县城为重要载体的城镇化建设。坚持人民城市人民建、人民城市为人民,提高城市规划、建设、治理水平,加快转变超大特大城市发展方式,实施城市更新行动,加强城市基础设施建设,打造宜居、韧性、智慧城市。发展海洋经济,保护海洋生态环境,加快建设海洋强国。
早于二十大召开之前,9月28日,上海、江苏、浙江三地政府联合发布《上海大都市圈空间协同规划》。这是全国首个跨区域、协商性的国土空间规划。《规划》明确“1+8”的都市圈空间格局,包括上海、苏州、无锡、常州、南通、宁波、湖州、嘉兴、舟山在内的“1+8”市域行政区域,目标直指“打造具有全球影响力的世界级城市群”。

最早在2016年上海市发布的《上海城市总体规划(2016-2040)(草案)》明确,将充分发挥上海在“一带一路”和长江经济带中的作用,积极推动上海大都市圈的同城化发展。随后2017年,国务院关于《上海市城市总体规划(2017-2035年)》的批复,首次提出“充分发挥上海中心城市作用,加强与周边城市的分工协作,构建上海大都市圈”。
2017年,上海大都市圈的规模是“1+6”:“1”指上海,“6”即苏州、无锡、南通、宁波、嘉兴、舟山。2018年11月,总书记在首届中国国际进口博览会上宣布,支持长江三角洲区域一体化发展并上升为国家战略。2019年《长江三角洲区域一体化发展规划纲要》中明确提出,“推动上海与近沪区域及苏锡常都市圈联动发展,构建上海大都市圈”。最新公布的《规划》,则将上海大都市圈范围从“1+6”扩围至“1+8”,加上了湖州、常州。
上海大都市圈凭借长三角1/6的陆域面积,承载了1/3的人口与1/2的经济总量,提出要“高水平打造长三角世界级城市群”,指明长三角地区接下去发展的中心目标。都市圈建设已经成为长三角一体化高质量发展的重要抓手,上海大都市圈空间协同规划发布,通过以“横向合作”为主,实现每个城市自身功能相对综合,产业链相对完整独立;彰显上海为近沪地区提供更多服务功能,让长三角一体化走向纵深。

“上海湾区”位于长三角一小时经济圈区域中心,距长三角16个重要城市的距离均在一小时车程以内,是上海推动长三角更高质量一体化发展的桥头堡。上海湾区伴随长三角一体化上升为国家战略应运而生,也必将伴随着长三角一体化发展而高速发展。上海都市圈空间协同规划的发布,即为上海湾区带来全新的发展机遇,在长三角一体化中有了更大的发挥空间;同时通过上海湾区为上海都市圈打造注入了湾区经济的新血液,在长三角一体化扮演独一无二的枢纽角色。
四、上海湾区升格为上海打造全球卓越城市的品牌超级IP
城市品牌建设的核心是城市名片的塑造。
城市名片包括“两基”与“三号”,“两基”涵盖产业基础和文化基因,“三号”包括解决品牌认知的符号、解决品牌价值的口号和解决品牌动作的冲锋号。

1.上海走向全球城市的“两基”
(1)上海的产业基础:科创
2014年,上海首次提出打造全球影响力的科创中心。2016年,上海发布打造科创中心具体方案,明确2020年形成基本框架体系,2030年具备核心功能,让上海成为名至实归的全球科创中心。过去五年,上海围绕科创中心打造先后出台了“科创22条”、“人才20条”、“人才30条”、“科改25条”等。
英国《自然》杂志增刊《2020自然指数—科研城市》显示,上海在全球科研城市中排名第五。上海市经济信息中心发布的《2020年全球科技创新中心评估报告》则显示,上海在全球科创中心城市中排名第十二,这两份榜单,都反映出上海科创中心建设取得了积极成效。
过去5年,上海的科创成绩可圈可点。浦东张江科学城、临港智能制造承载区、杨浦创新创业示范区、嘉定新兴产业示范区、G60松江区域创新承载区。上海现有各类众创空间、孵化器超过500家,其中90%以上由社会力量兴办;有国家级大学科技园13个,依托民营企业建设的科技创新基地超过150个。上海建成和在建的国家重大科技基础设施达到14个,数量和投资总额在全国处于领先地位。
2021年9月,上海发布了《上海市建设具有全球影响力的科技创新中心“十四五”规划》描绘出上海科创中心建设未来五年乃至15年的宏伟蓝图。未来5年,新兴产业全球竞争版图尚待明朗,有望成为我国实现跨越式发展的“机会窗口”。未来15年则是具有全球影响力的科技创新中心功能全面升级的“关键跃升期”。上海将形成现代化科技创新治理体系和治理能力,打造智慧之城、创造之城、机遇之城、理想之城,努力成为“创新理念的第一实践者”。
(2)上海的文化基因:海派
上海提出建设卓越的全球城市,要求要构建具有全球影响力的城市功能,同时更要具备鲜明特质的城市文化,而海派文化就是体现上海全球城市卓越性的文化特质。全球城市是所在国家文明与文化发展程度的重要代表和象征,上海作为中国的全球城市,要为中国式现代化和人类文明新形态提供上海探索和上海样板。
海派文化立体展示着中国特色现代全球城市的独特文化魅力,新时代的海派文化将对中西不同的文化形态进行充分的吸纳、聚集、融合,创新发展成为社会主义先进文化的重要组成部分,助力社会主义文化强国的全面建成。
总书记将上海城市精神提炼为:“海纳百川、追求卓越、开明睿智、大气谦和”同时又提出新时代的上海具有“开放、创新、包容的城市品格”,不仅传承了历史的积淀,而且体现了海派文化与时俱进、充满活力的基本特征,具有我们今天所要倡导的新时代海派文化的时代特质。
2.上海走向全球城市的“三号”
(1)上海打造全球城市的“口号”
上海目前的广告语是:上海,精彩每一天。
“精彩每一天”传达的是在上海能够拥有丰富多彩的生活,在上海每一天都过得精彩的理念!这确实没错,但是一座城市的广告宣传语,应该与城市的文化进行结合,传达城市文化和精神特征。

德厚闵行、文进万家;厚德金山、礼尚之滨;教化之城、礼乐嘉定;汇善汇美、文明徐汇;上海之根、文明松江;匠心筑梦、品质黄浦;心动浦东、体验精彩……这些上海各区的城市宣传语虽然丰富,但却显得混乱,也将上海市已有的品牌宣传语弱化。各区的宣传语干扰着上海市整体的宣传语,影响着上海城市品牌定位的输出!

好在上海各区已意识到城市品牌打造和引爆的重要性,在锦坤的专业辅导和服务助力下,纷纷打响了各自的城市品牌和产业品牌,尤其是奉贤区的东方美谷和金山区的上海湾区更是把上海各区的城市品牌和产业品牌推到了极致,成为上海打造城市品牌的最佳典范。

上海的优势不应该体现在购物、贸易、金融等物质方面,而应该是上海 “开放、包容、向上、睿智”的精神,正是这些精神才成就上海成为中国第一大城市、我国的经济中心,上海代表着先进、拼搏、奋进和希望。
上海应该是一座“充满无限可能”的城市,无论过了多久,上海都需要向人传达“充满希望,无限可能”的感知,这些才是上海吸纳人才、创新不止的根源!
从这个意义上讲,“上善若水,海纳百川”不吝为上海的最佳口号!
作为上海市政府品牌专家委员,在我们向市政府及相关委办局多次呼吁和建言后,“上善若水,海纳百川”已开始出现在上海虹桥机场、上海虹桥站等主要公共空间上。

2.2.1上善若水
“上善若水”:出自老子《道德经》。
老子说:“上善若水,水善利万物而不争,处众人之所恶,故几于道。居善地,心善渊,与善仁,言善信,正善治,事善能,动善时。夫唯不争,故无尤。”
最高的善就像水那样。水善于帮助万物而不与万物相争。它停留在众人所不喜欢的地方,所以接近于道。上善的人居住要像水那样安于卑下,存心要像水那样深沉,交友要像水那样相亲,言语要像水那样真诚,为政要像水那样有条有理,办事要像水那样无所不能,行为要像水那样待机而动。正因为它像水那样与万物无争,所以才没有烦恼。
2.2.2 海纳百川
出自于林则徐的对联,“海纳百川,有容乃大;壁立千仞,无欲则刚。”
比喻广阔的胸怀可以包容一切。以容纳和融合来形成非凡气度。大海可以容纳千百条河流,因为它这样广阔的胸怀是世界最伟大的;千仞峭壁之所以威严屹立,是因为悬崖绝壁能够直立千丈,是因为它没有世俗的欲望。
(2)上海走向全球城市的“符号”
北京城、上海滩、广州市、深圳湾,攻城、抢滩、入市、溜湾,就是对城市品牌的最好诠释和注脚,也是城市品牌顶层设计最生动直观的符号体现。

上有天堂,下有苏杭,也是对江浙两座城市的形象定位和称呼。
但是,同为全国一线城市北上广深之列并位居第三的广州为什么有点显得没落了呢?风头明显已被深圳盖过了。
同样同为天堂的苏州,2017年GDP为1.7万亿元,远超杭州的1.2万亿元,却为什么和杭州相比的时候没有存在感呢?
……
所有这些,背后的背后就是城市的竞争,以及城市竞争背后的城市品牌顶层设计和符号化表达。
从城市品牌顶层设计的符号来看,上海的陆家嘴相关符号已成为上海城市品符号的广泛认知和记忆。

(3)上海打造全球城市“冲锋号”
上海围绕超级平台、超级项目、超级空间、超级IP、超级服务打造上海的超级品牌。超级平台重点解决上海的平台赋能,超级项目帮助上海实现招商落地,超级空间实现上海的C端引爆,超级IP借助IP打造提升上海全球城市影响力,超级服务为上海市百姓创造美好生活。

2.3.1超级项目
■ 张江科学城:未来五年,张江科学城将围绕提升创新策源能力,以科技和人文融合发展为特色,着力打造科技创新策源地、高端产业增长极、创新生态共同体、国际都市示范区,努力把张江科学城建设成为“科学特征明显、科技要素集聚、环境人文生态、充满创新活力”的国际一流科学城。
■上海国际汽车城:已经成为全国单体城市中汽车产业规模最大、汽车产业链最完善、产业集聚最凸显的地区。
■浦江科学城:以上海南部科创中心、大零号湾全球科创聚集区、紫竹国家科技园、国家级闵行经济开发区、临港浦江国际科技城等组成专注于专精特新国家战略的与张江科学城的基础科学相互补的应用科学城。
■金山碳城:集中碳谷绿湾、湾区药港、无人机基地、零碳产业园、上海石化大丝束碳纤维、阿里巴巴华东智能算力中心等代表上海湾区新型、环保、绿色产业项目。
■G60科创走廊: G60科创走廊包括:上海、嘉兴、杭州、金华、苏州、湖州、宣城、芜湖、合肥9个城市,建成长三角地区具有独特品牌优势的协同融合发展平台,扮演长三角更高质量一体化“引擎”的角色,成为区域内“中国制造”迈向“中国创造”的主阵地。
2.3.2 超级空间
■虹桥国际枢纽:国务院正式批复《虹桥国际开放枢纽建设总体方案》。2021年2月24日的公布方案全文显示,到2035年,虹桥国际开放枢纽全面建成,成为推动长三角一体化发展、提升我国对外开放水平、增强国际竞争合作新优势的重要载体。
■临港新片区:要努力成为集聚海内外人才开展国际创新协同的重要基地、统筹发展在岸业务和离岸业务的重要枢纽、企业走出去发展壮大的重要跳板、更好利用两个市场两种资源的重要通道、参与国际经济治理的重要试验田,有针对性地进行体制机制创新,强化制度建设,提高经济质量。
■浦江第一湾:徐汇区、闵行区、奉贤区的三区交接区域和黄浦江东流北折处,人称“浦江第一湾”,包括上海南部科创中心、紫竹高新技术产业园区、大零号湾全球科创聚集区、国家级闵行经济开发区、临港浦江国际科技城、上海交大、华东师大、吴泾上海战略留白区等。

■上海城市沙滩:金山城市沙滩联动滨海地区旅游资源,打造上海第四个5A级景区,打造吃住行游购娱于一体的特色滨海旅游度假区。
■崇明世界级生态岛:世界上最大的河口冲积岛、祖国第三大岛,以生态优先、绿色发展,打造花博会、推广分布式光伏发电,开展了国内首个“5G+智慧农机”应用。
2.3.3超级平台
■上海进博会:世界上第一个以进口为主题的国家级展会,成为国际采购、投资促进、人文交流、开放合作的四大平台,成为全球共享的国际公共产品。
■上海湾区科创中心-公卫中心:重点围绕上海碳谷绿湾产业园、上海湾区健康医学城、滨海国家级旅游度假区、金山大道经济走廊、上海湾区科创中心这“一谷、一城、一区、一带、一中心”加快构建崭新发展格局。公卫中心拥有百年历史的三级甲等医院,在传染病领域位居全国第三。拥有国内运行效率最高的生物安全三级实验室、WHO新发与再现传染病临床研究与培训中心等、
■张江药谷:构建浦东生物医药“1+5+4”发展新格局,以张江药谷地区为创新源头,张江医学园、张江创新药产业基地、张江医疗器械产业基地、张江总部园、张江民营经济总部园为5个特色园。
■东方美谷: 东方美谷”是上海市奉贤区委,区政府2015年起重点打造的产业品牌,主要聚焦美丽大健康产业。通过“跨界以至无界”理念把总部经济、文化创意、旅游休闲、电子商务、体育运动、金融服务、时尚产业、奢侈品等跨界产业整合形成一个以美丽健康产业为核心,多种产业共生共赢的“美丽健康产业联盟”,形成一个全区域覆盖、全功能整合、全产业配套、全要素服务的“都市产业生态圈”
■虹桥医谷: 以新虹桥国际医学中心为核心的虹桥医谷,重点发展先进专科医疗服务,打造医疗服务贸易平台,培育医疗服务产业链,进一步拓展健康金融、健康管理、旅游医疗及配套服务等业态,吸引国内外优秀的运营管理人才加入,共同打造立足上海、辐射长三角、服务全国、吸引国际的高端医疗服务集聚区。
2.3.4超级IP
■东方明珠: 集都市观光、时尚餐饮、购物娱乐、历史陈列、浦江游览、会展演出、广播电视发射等多功能于一体的上海市标志性建筑之一。截至2019年,为亚洲第六高塔、世界第九高塔,已成为上海城市的象征和符号。
■陆家嘴:陆家嘴已是上海最具魅力的地方,改革开放的象征。然而很少有人知道,这一片神奇的土地是和两位古老的上海人连在一起的。这两位上海人便是明朝的大文学家陆深和他的夫人梅氏。据上海地方志记载,迤逦而来的黄浦江在这里拐了 一个近九十度的大弯,留下了一片突出的冲积滩地,从浦江之西向对岸眺望,这一块滩地犹如一只巨大的金角兽伸出脑袋张开嘴巴在这里饮水。在这一块滩地上,由于陆深的旧居以及陆氏的祖茔都建在此,因此称之为陆家嘴。
■黄浦江: 上海的地标河流,上海的重要水道,是长江汇入东海之前的最后一条支流,黄浦江两岸荟萃了上海城市景观的精华。 黄浦江上已建成多条江底汽车隧道和大桥。黄浦江是兼有饮用水源、航运、排洪排涝、渔业、旅游等价值的多功能河流。
■外滩:即外黄浦滩,为中国历史文化街区,上海辟为商埠以后,外国的银行、商行、总会、报社开始在此云集,外滩成为全国乃至远东的金融中心,素有外滩万国建筑博览群之称,是中国近现代重要史迹及代表性建筑,上海的地标之一,第四批全国重点文物保护单位。与外滩隔江相对的浦东陆家嘴,有上海标志性建筑东方明珠、金茂大厦、上海中心大厦、上海环球金融中心等,成为中国改革开放的象征和上海现代化建设的缩影。
■石库门:石库门景区是最具上海特色的居民住宅。上海的旧弄堂一般是石库门建筑,它起源于太平天国起义时期,当时的战乱迫使江浙一带的富商、地主、官绅纷纷举家拥入租界寻求庇护,外国的房产商乘机大量修建住宅。二十世纪二三十年代,围合仍是上海住宅的主要特征,但不再讲究雕刻,而是追求简约,多进改为单进,中西合璧的石库门住宅应运而生。这种建筑大量吸收了江南民居的式样,以石头做门框,以乌漆实心厚木做门扇,这种建筑因此得名“石库门”。
2.3.5超级服务
■人才:上海实施更加开放便利的人才政策,推出新时代人才引领发展战略,及时修订完善国内人才直接落户、居转户、留学回国人员落户等政策,推动上海引才用才环境进一步优化。
■交通:上海市明确持续完善以“枢纽型、功能性、网络化、智能化、绿色化”为特征的超大城市综合交通体系建设,实现国际航运中心世界一流,区域一体化交通互联互通水平全国领先,综合运输服务品质一流,交通治理能力全面现代化。
■医疗:自2018年,上海市首推30个“创新医疗服务品牌”,到目前,已推出4批120个左右品牌项目。重点突出“生命至上,人民至上”理念,围绕人民群众看病就医“关心什么、期盼什么”,探索制定方便群众看病就医、提升医疗服务能级的创新型服务,全力打响“上海服务”品牌。
■教育:上海小学、初中招生确定的就近入学招生范围,全面取消各类特长生招生。新的高中阶段学校招生录取改革,体现每所初中的学生都将有考入优质高中的机会,打破“锁区魔咒”。
■商业:上海围绕形成万商云集的消费供给、培育独树一帜的首发经济、建设闻名迩的消费商圈、创新丰富多彩的消费模式、聚焦“国际”、紧扣“消费”,突出“中心”,全面提升消费繁荣度、商业活跃度、到达便利度,实现国内国际市场有效贯通。
上海以“五大超级”实现科技创新的集中展现、龙头企业的经济贡献、优秀企业的竞技平台、新型消费业态的涌现、完善的基础设施集聚人才和引领新时代的城市品牌打造。上海立足于产城园企融合,实现超级平台、超级项目立足于以产业强盛为起点,超级空间、超级IP、超级服务以城市繁荣为终点的战略愿景,让“五大超级”切实满足上海走向全球城市的需求。
结语
五大新城的建设,目的是使上海从单中心走向多中心,提升上海大都市圈的内涵,增强上海对长三角世界级城市群的辐射力。
五大新城的全面崛起+上海主城的深化发展,能让上海的城市实力和形象迈上一个新的台阶,但面向未来,对标全球,这些其实还并不够!
当前,世界单个城市间的竞争,越来越让位于中心城市带领下的城市群竞争。
立足长三角,上海主城区已经扮演着类似伦敦、纽约在各自城市群和都市圈中的角色;五个新城成功建设后,上海可以凭借“一个主城+五个新城”的全新阵容,依托上海城市地位和上海位于长江口与钱塘江口之间的区位优势,以上海为龙头,以沪杭甬、苏锡常宁两个方向的经济带为两翼,形成“上海为中心、以上海都市圈为基础”的能够比肩纽约湾区、旧金山湾区、东京湾区的“上海湾区”。
随着上海南北转型新政、上海大都市圈空间协同规划发布,二十大报告对都市圈建设发展方向定调,“上海湾区”从区域、城市到国家层面都获得了全新的发展机会,为“上海湾区”做出更大的贡献提供了广阔的发挥空间。尤其是“上海湾区”在产城园企四品合一的战略顶层设计指导下,“上海湾区”建设走得更加健康,走得更加长远,推动湾区经济成为后疫情时代上海乃至全国大发展的新引擎。
总体来说,“上海湾区”品牌的提出和打造,既是顺应时代发展趋势、主动融入多重国家战略的应有之举,也是上海市发展战略定位和战略要求的题中之义,更是上海主动服务融入“双循环”发展格局和长三角一体化发展战略实现区域经济高质量发展和“超越式”发展的必由之路,一旦融入到长三角一体化的国家战略后,将会快速带动并实现长三角一体化,成为“十四五”产城融合新标杆,成为上海和长三角甚至全国和全球的超级城市品牌符号。
进入“十四五”,以一个上海湾区,一句城市口号,一个超级品牌,形成一个核心支点,打造“一个上海”,开创建设全球城市的新时代。在“一个上海”为统筹,“全球城市”为指引,上海湾区争当改革开放排头兵、创新发展先行者,着力构筑上海发展的战略优势,服务中国的全国大局,集聚和配置全球要素资源,实现城市型态建设向功能优化、城市产业结构向城市产业能级、单中心城市向多中心城市、国内中心城市向国际中心城市、城市社会管理向城市社会治理、城市硬实力向城市软实力、传统城市建设向城市更新、注重自身发展向承担国家战略使命的“七个转型升级”,代表国家参与全球合作竞争,推动上海早日迈向卓越全球城市,助力中国打造全球城市群。
对标顶级全球城市,通过“上海湾区”引领上海大都市圈和长三角世界级城市群,是实现上海“全球的卓越城市”这一目标的最佳途径。
当“上海主城+五大新城=上海湾区”旗帜鲜明地在世界经济版图上拥有更强竞争力,当上海所引领的“上海湾区”真正做到产业、人文、生态都令人向往的时候,上海才能成为实至名归的“卓越的全球城市”。
(锦坤系全国知名的产城园企品牌服务商和连锁互联网品牌运营商,先后辅导服务了500多家的专精特新企业、行业第一品牌、上市公司、城市品牌以及中国500强和世界500强。石章强系正高级经济师、锦坤品牌创始人、上海品牌委秘书长、上海市政府品牌专家委员、新华社民族品牌工程专家委员、国家工信部专精特新评审专家。)



