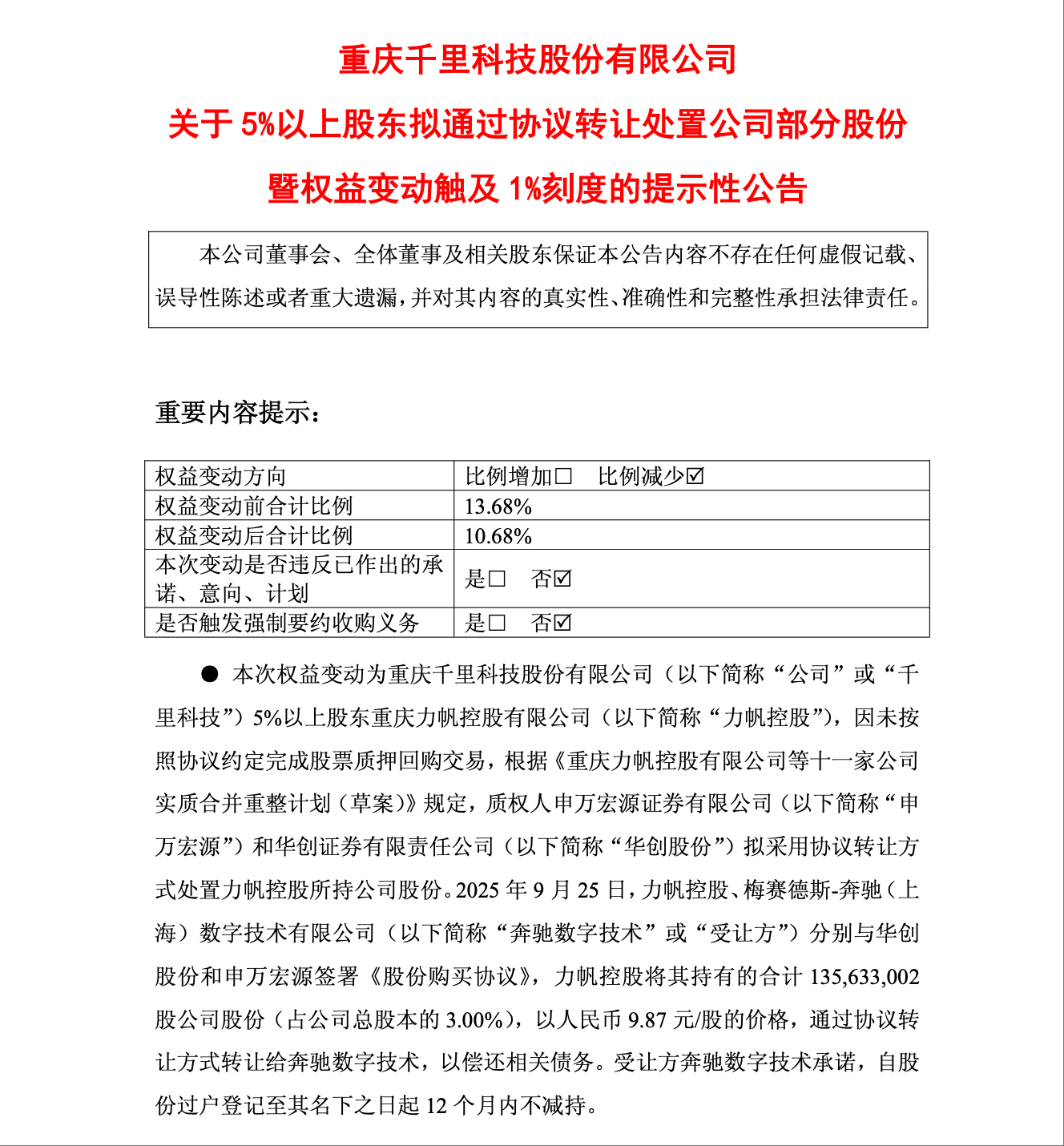
9月25日,A股智驾领域上市公司千里科技(601777)早间披露,公司股东力帆控股与梅赛德斯-奔驰(上海)数字技术有限公司(下称“奔驰数字”)签署《股份购买协议》。
根据公告,力帆控股将其持有的公司股份合计1.36亿股(占公司总股本的3%),以9.87元/股的价格,通过协议转让方式转让给奔驰数字,交易总价约13.39亿元。此次转让源于力帆控股未完成股票质押回购交易,质权人申万宏源和华创证券因此处置其股份。
奔驰数字承诺,这笔股权自过户完成后将锁定12个月。交易完成后,奔驰数字将持有千里科技3%股份,成为公司第五大股东。





